
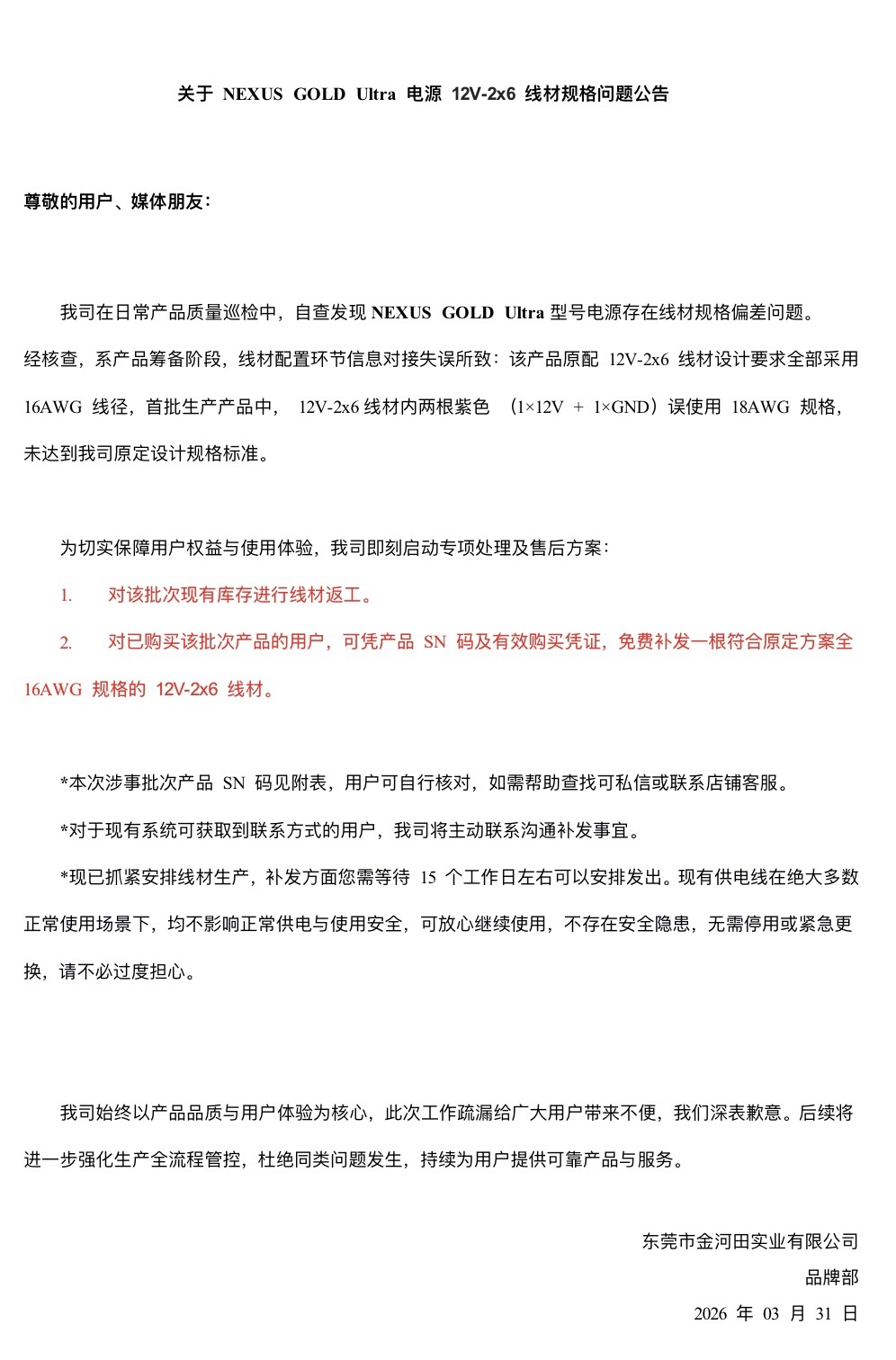
IT之家 4 月 1 日消息,PC 硬件制造商东莞市金河田实业有限公司昨日表示,近期推出的 Nexus Gold Ultra 电源存在首批产品原配 12V-2×6 线材部分误采用 18AWG 规格线径,未达到全部采用 16AWG 线径的原定设计规格标准的问题。
该公司就本次问题致歉,将对该批次现有库存线材返工;对已购买该批次产品的用户,将免费补发一根符合原定方案的全 16AWG 规格的 12V-2×6 线材。

金河田表示,现有供电线在绝大多数正常使用场景下均不影响正常供电与使用安全,可放心继续使用,不存在安全隐患,无需停用或紧急更换。

IT之家注意到,根据金河田公布的 SN 号码,涉事批次产品共计 264 件。


鑫耀证券提示:文章来自网络,不代表本站观点。